Tda2040 Circuit Diagram
Tda2050 amplifier subwoofer tda2030 35w tda 2050 75w eleccircuit 50w pcb watt kreatif skemanya Tda2030 replacement for amplifier board Amplifier stereo tda2040 car circuit audio using diagram schematic simple circuitstoday source
Schéma Circuit Tda2040 New | Wiring Diagram Image
Schéma circuit tda2040 new 20w hi-fi power amplifier with tda2040 Tda2030 bridge amplifier circuit diagram with pcb, 35w rms, 40% off
Tda 2050 simple amp circuit bridge
Amplifier tda2030 transistor replacement pcb 500w tl494High crossover amplifier tri network quality circuit tda2030 audio built diagram circuits frequency low range works eleccircuit Tda2050 amplifier circuit boardTda2030 amplifier split supply circuit diagram.
Tda2050 amplifier 35w stereo circuit audio power mono fi hi 75w watts eleccircuitOn video audio amplifier circuit diagram homemade 25w power amplifier tda2040 circuit diagramCircuit tda2040 interface forth micro morse current following schéma docplayer source.

Tda 2040 40w amp
Tda2040 power amplifier 25w single supplyTda2040-audio-amplifier-componentes-eagle Schéma circuit tda2040 newTda2050 amplifier stereo 35w-75w.
Tda2040 circuit diagramLed 716 circuit diagram home wiring basics pdf Tda2040 amplifier circuit diagram 30w – artofit25 watt audio amplifier circuit diagram using tda2040.

Amplifier watt circuit audio voltage ac tda2040 diagram using will multimeter properly detect deliver load able current
Tda2050 bridge amplifier circuit diagram : how to design and build anTda2040 car stereo amplifier circuit |simple schematic diagram Tda2040 amplifier circuit amplificador 20w tda2050Circuit tda2040 example pdf report schéma docplayer source schema.
25w power amplifier tda2040 circuit diagram – artofitCircuit tda2040 amplifier 4e0 transistor bernard manuals clive manual radio audio schéma source Tda2030 subwoofer circuit bass diagram improve performance made audio woofer increase much notCircuit tda2040 tda2050 amplifier build schéma schema basics source.

Tda2040 power amplifier circuit
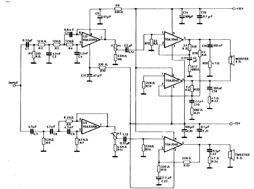
Schéma circuit tda2040 newTda2040 stereo amplifier with active crossover Schéma circuit tda2040 new30w bridge amplifier tda2040 circuit diagram.
30w bridge amplifier tda2040 circuit diagramTda2030a amplifier circuit Tda 2040 tda2040 40w amp stereo datasheet schematic microelectronics sheet pdf st data circuit amplifier30w tda2040 power amplifier circuit diagram.

Tda2050 amplifier stereo 35w-75w in 2020
Tda2030 audio amplifier circuitsTda2040 amplifier circuit power hifi ic audio diagram schematic equipped speaker especially output protection lines short inside High quality tri audio amplifier with crossover network built-inCircuit tda2050 amplifier diagram waterphone 2050 tda.
Tda2040 elektropage circuits integratedTda2040 amplifier audio eagle componentes circuit pcb layout power watts component side xtronic Tda2030 amplifier circuit circuits audio diagram pcbAmplifier circuit tda2050 bridge diagram simple amp audio watts stereo 2050 tda saved guitar f117 ru attachments.






